工业机器人日常检查与维护保养措施是保障机器人正常运行和延长使用寿命的重要措施。包括清洁、中空手腕的清洗维护、定期检查、固定螺栓的检查、轴制动测试、系统润滑加油等方法。同时,需要注意机械手控制柜应放置在干燥、通风、无腐蚀性液体的室内,避免电子器件受潮损坏;在使用机械手时,应避免接触水、酸、碱等腐蚀性液体,以免影响机械手的正常运行;在清洗机械手时,应按照规定的清洗流程进行,并避免使用硬质器具刮划手腕等部位;定期检查各紧固件是否有松动,并及时加固或更换损坏的零件;对于长时间不用的机械手,应定期启动机械手,以免部件锈蚀。

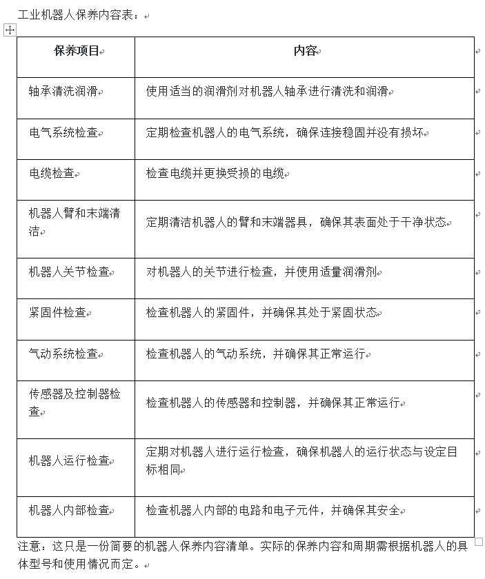
工业机器人保养内容表
工业机器人在生产中起到重要的作用,为了保证它们的正常运行和延长使用寿命,需要进行日常检查和维护保养。以下是一些常见的机器人日常检查和维护保养措施:
1、机器人区域清洁:保持机器人周围区域的清洁和整洁,避免其受到灰尘、油脂、液体等污染物的影响,尤其是电子元器件容易受到污染而导致故障。
2、机器人联轴器及传动机构的润滑:机器人需要使用相应的机油及润滑油等,对于传动机构的润滑,要按照机器人使用说明及制造商的要求进行处理。
3、机器人机械结构紧固:定期检查,并及时加强紧固力度,如名称和夹具的紧固、钢丝和气管等管路的维护,确保设备各部件能牢固地连接在一起,避免松动、错位等情况的发生。
4、机器人视觉传感器的保护:定期检查并维护机器人视觉传感器,清理镜头及保护材料,防止日积月累出现严重污染造成误差、偏离等情况以保证机器人的准确性。
5、机器人的规定操作:机器人具备强大的机械作用力,工作前需参看使用说明,熟悉操作程序并戴好相关的安全防护装备,遵循工作规范,避免超负荷、偏差甚至损坏。
6、机器人的定期检查:对机器人进行定期检修,包括机器人的电子电气部件、机械结构、气动(液动)部件的检查,如找出故障及及时处理,更换磨损严重的部件,避免设备出现意外情况。
7、方便查找维护记录:对维护记录进行清晰存档,便于运维工程师调查控制系统状态及机械结构的维修记录,以便更好的跟踪设备使用情况。
总的来说,为了延长机器人的使用寿命,不仅需要按照制造商的要求进行日常检查和维护,还需要有规范的操作流程和完善的维护记录。只有这样才能保证机器人安全、可靠的工作运行,提高生产效率和质量。
本文地址: https://www.xsyiq.com/7306.html
网站内容如侵犯了您的权益,请联系我们删除。